首页
基金会简介
概况
思维理念
组织架构
规章制度
相关证照
吉祥万佛城
总体规划
新闻中心
行业新闻
政策法规
基金会动态
基金会声明
公共新闻
大德教言
圣贤智慧
爱心公益
公益项目
爱心捐赠
员工风采
项目招标
首页
基金会简介
概况
思维理念
组织架构
规章制度
相关证照
吉祥万佛城
总体规划
新闻中心
行业新闻
政策法规
基金会动态
基金会声明
公共新闻
大德教言
圣贤智慧
爱心公益
公益项目
爱心捐赠
员工风采
项目招标
行业新闻
政策法规
基金会动态
基金会声明
公共新闻
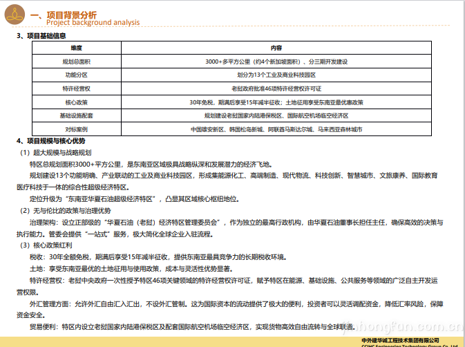
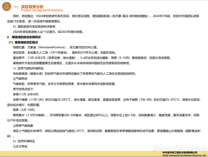
华夏石油老挝工业经济特区项目A2康养度假区总体规划方案华夏石油老挝工业经济特区项目A2康养度假区启动区概规方案
2019-12-22
18:17:23
107
上一篇:华夏石油老挝工业经济特区项目A2康养度假区总体规划方案华夏石油老挝工业经济特区项目A2康养度假区启动区概规方案
下一篇:没有了
基金会简介
概况
思维理念
组织架构
规章制度
相关证照
爱心公益
公益项目
爱心捐赠
员工风采
新闻中心
行业新闻
政策法规
基金会动态
基金会声明
公共新闻
吉祥万佛城
总体规划
大德教言
圣贤智慧
项目招标
律师声明
联系我们
联系电话
18686833160
遇到问题,您可以与我们服务人员取得联系,我们将竭诚为您服务!